bump: social volleyball and sports app
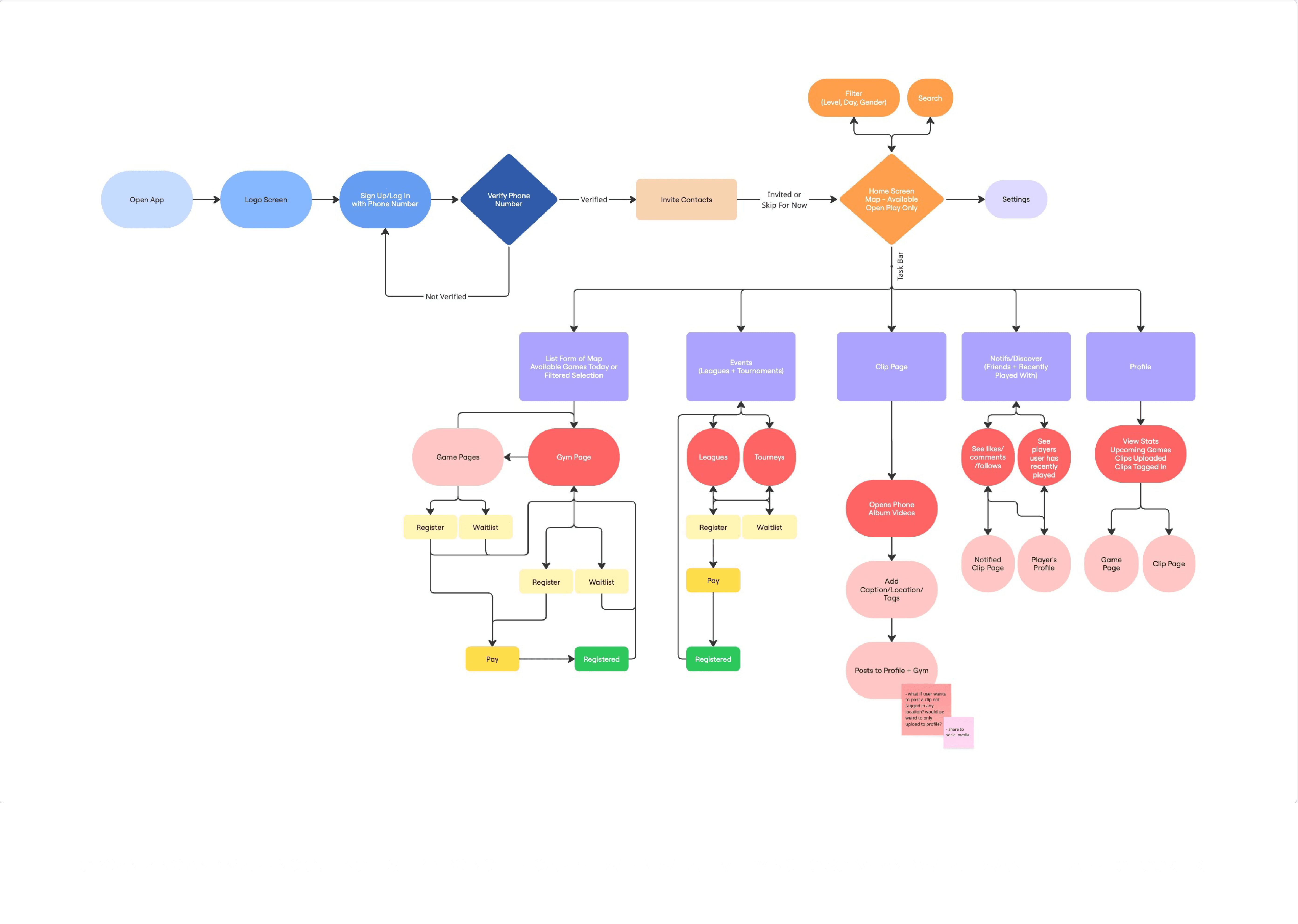
BUMP IS A SOCIAL RECREATIONAL SPORT BOOKING APP MADE FOR COMMUNITIES EASIER ACCESS TO LOCAL GAMES, BOOK COURTS, CONNECT AND SHARE THEIR BEST MOMENTS TO THE COMMUNITY.
Client
DELIVERABLES
UI/UX PRODUCT
Year
2025
Role
Product Designer








